Plan des bandes radioamateurs
Je ne suis equipé que pour les bandes VLF, HF, VHF,UHF.
Pour les VLF, 3 appareils:
Mon matériel pour les bandes HF de BANDE 1.8 MHz à 30 MHz
Quatre postes HF:
- KENWOOD, alimentation HS et antenna tuner AT 230.
- ICOM 706 MKIIG
- (tr)uSDX - DL2MAN
4 postes VHF
- YAESU FT290 RII
- ICOM 706 MKIIG
3 poste UHF
- ICOM 706 MKIIG
La boite d' accord automatique ICOM AH4
Quelques essais en FT8 avec cette configuration, long fil de 6,25 m et 11,75 m sur une table spécialement concues. Utilisation de Digimode-1-Icom. On verra dans quelques temps ... Lien avec Digicom interface radio
YAESU FT290 RII
Ce poste a subi une profonde transformation en élargissant sa bande de 140 à 150 mHz, attention bricolage pas très facile, surtout l' accès à la carte placée sous l' écran. Il faut tout démonter. André TOSCA F3TA avait écrit un article dans l' ancienne revue Mégahertz, Modifier le poste pour obtenir une gamme élargie et l' utiliser pour l' écoute de l' entrée des météores dans l' atmosphère terrestre via le radar GRAVES sur 143.050 MHz. La modification n' est pas très facile, mais permet l' ecoute de 140 à 150 MHz au lieu de 144 - 146 en France. Il m' a suffit de scier à la DREMEL la R02. Pour vous donner une idée de la modification, voici quelques liens:
FUN CUBE PRO +
- Radio JOVE
- Le projet INSPIRE
- Jupiter, le Soleil, l'ionosphère terrestre et la Voie lactée produisent tous des signaux radio détectables depuis votre jardin. Radio JOVE aide les élèves et les amateurs à construire leurs propres radiotélescopes et à capter ces signaux.
Un coin isolé à plus de 1 km de tous reseaux électriques (fils, fils enterrés, pylones, transformateurs etc ...)
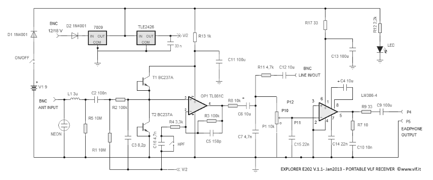
J' ai essayé plusieurs montages, le site vlf.it (anglais) est la mine d'or de tous les montages ELF & VLF.l'Explorer E202, fonctionne parfaitement, beaucoup plus petit, on peut même trouver le circuit imprimé en angleterre.
J' ai commencé à étudier le montage de Jean Louis f6agr, un des maitres de la discipline en France avec son Darjeeling.Voir ici: F4IEW
Suite KENWOOD
Malheureusement l' alimentation a explosée, il me reste le boitier !
Un Scanner Réalistic
Différentes antennes
Bien sur, il faut bricoler pour mettre en état quelques appareils, antennes ... Et même parfois faire soi-même le matériel et les outils
REseau Français d'ObseRvation de MEtéores
Essaims météoriques actifs, les derniers bolides observés
Radar GRAVES - détection météores
Comme beaucoup de passionné par les météores, j'utilise le radar GRAVES avec la séquence de 143.050 MHz. Les pluies météoriques sont très nombreuses Pluies des météores avec la SAF
IMO international météores organisation
J' aime détecter "les météores" grace au radar Graves (constitué d'un émetteur situé à Broye les Pesmes (70) en particulier de jour et pendant les pluies météoriques. Une antenne 4 élé©ments dans la bonne direction ou une verticale
Capture du 24 décembre 2012 au 3 janvier 2013 des Quadrantides (QUA) qui sont actives de fin décembre à début janvier
Trait horizontal avion traits verticaux météores, sur chaque diapo le trait vertical est égal à 30 secondes
Quelques liens pour mieux comprendre le radar Graves
Le SOLEIL
J' aime l'astronomie et j' ai modestement essayé d' écouter le ciel. Le plus facile le Soleil en suivant les explications fournies.On trouve de tout sur ce site.
J' écoute très souvent le soleil, je ne sais pas pourquoi ? C' est rassurant ... Si vous possèdez un poste capable de capter entre 18 et 21 mHz vous allez être heureux, vous pourrez écouter le Soleil et Jupiter jour et nuit, ils ne dorment pas !.
- Visitez ce site, pour l' écoute des interactions en Jupiter et son satellite IO
- Exemples de données pour Soleil et Jupiter
- Exemples d' interférences
- Radio Jove
Les premiers essais à Boisredon avec une parabole rectangulaire
Lors d'une rafale de vent à Valdrôme, le système complet a volé sur plusieurs mètres.
Essais pour mesurer les dégats ... Aie!
A noter l' utilisation de Picolog très facile, et de l'oscilloscope 2204. Au lieu d'un simple chercheur de satellite du style système Lucie. Lucie un mini radiotélescope très simple
Spiderman
Le support du mat d' antenne Spiderman de 12 m, en tube carré. Support ordinateur portable et radio ICOM 706MKIIG et sa boite automatique AH4. Une plaque acier 10 kg et 4 radians de 10 m pour le contrepoids.
Lien vers Spiderman
